トップページ
大会情報
1次ラウンド結果
2次ラウンド結果(最終)
大会組合せ
出場チーム小学生の部
出場チーム一般の部
過去の大会動画
大会の軌跡(民友紙面)
大会情報
1次ラウンド結果
2次ラウンド結果(最終)
大会組合せ
2次ラウンド出場チーム
大会の軌跡(民友紙面)
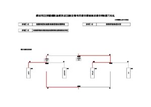
20回 1R 〇郡山 トーナメント結果
郡山カップフットサル実行委員会
>
20回 1R 〇郡山 トーナメント結果
お問い合わせ
PAGE
TOP